发布人:徐天宜 发布时间:2022-03-11 点击次数:
XCSport全体师生:
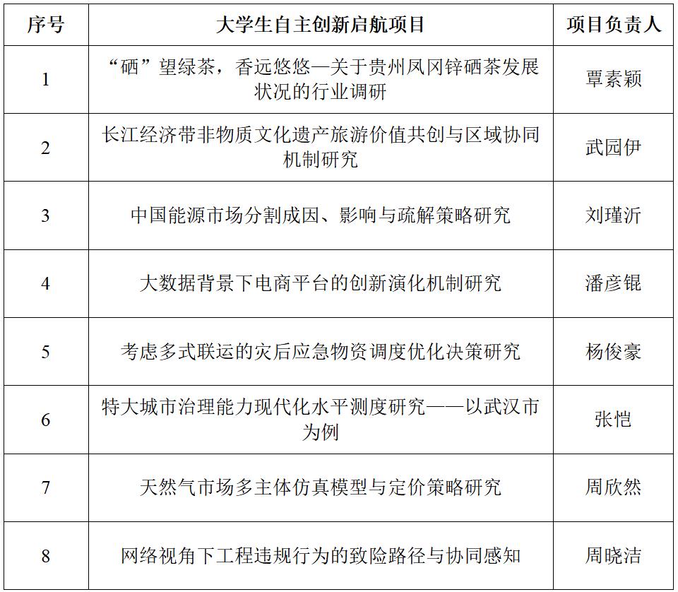
根据老员工自主创新资助计划立项工作的相关要求和实施细则,经济管理公司通过组建专家评审委员会,已完成遴选领航团队和启航项目的立项,现予以院内公示:
序号 |
老员工自主创新领航团队 |
项目负责人 |
1 |
生态修复模式下碳汇监测评价体系研究 |
贺佳怡 |
2 |
电商平台创新演化研究团队 |
刘琪 |
3 |
施工现场安全巡检机器人 |
吴军锦 |
4 |
筑福队 |
潘婧妍 |
5 |
灵动松石出竹山 |
刘子源 |

以上团队和项目拟推荐至集团进行复审,最终成功立项的团队和项目由校团委统一公示,院内公示截止时间:2022年3月13日。
公示期内如有异议,实名反馈意见至邮箱:jgxy10491@163.com。
联系人:徐媛老师
共青团XCSport委员会
2022年3月11日
